Architecture Diagrams
Show:
exported
public
everything
Home
Tutorials
Welcome to Shaka Player
Basic Usage
Debugging
Configuration
Network and Buffering Configuration
DRM Configuration
License Server Authentication
License Wrapping
UI Library
Configuring the UI
Creating accessible buttons
Serving ads with our IMA SDK integration
Plugins and Customizing the Build
Manifest Parser Plugins
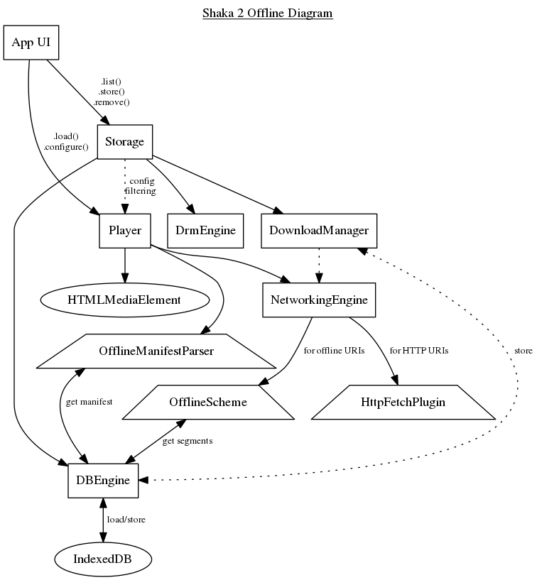
Architecture Diagrams
Service Worker Caching
Offline Storage and Playback
FairPlay support
Application-Level Redirects
Blob URL
Selenium Grid Config
Frequently Asked Questions
Upgrade Guide
ManifestParser Upgrade Guide
Classes
goog.asserts
shaka
shaka.abr.Ewma
shaka.abr.EwmaBandwidthEstimator
shaka.abr.SimpleAbrManager
shaka.abr.SimpleLLAbrManager
shaka.abr.SlidingPercentile
shaka.abr.SlidingPercentileBandwidthEstimator
shaka.ads.AdManager
shaka.ads.AdsStats
shaka.ads.ClientSideAd
shaka.ads.ClientSideAdManager
shaka.ads.ServerSideAd
shaka.ads.ServerSideAdManager
shaka.cast.CastProxy
shaka.cast.CastReceiver
shaka.cast.CastSender
shaka.cast.CastUtils
shaka.cea.Cea608DataChannel
shaka.cea.Cea608Memory
shaka.cea.Cea708Service
shaka.cea.Cea708Window
shaka.cea.CeaDecoder
shaka.cea.CeaUtils~shaka.cea.CeaUtils.StyledChar
shaka.cea.DtvccPacketBuilder
shaka.cea.Mp4CeaParser
shaka.cea.SeiProcessor
shaka.cea~shaka.cea.DtvccPacket
shaka.dash.ContentProtection
shaka.dash.DashParser
shaka.dash.MpdUtils
shaka.dash.SegmentBase
shaka.dash.SegmentList
shaka.dash.SegmentTemplate
shaka.dependencies
shaka.Deprecate
shaka.deprecate.Enforcer
shaka.deprecate.Version
shaka.extern
shaka.hls.Attribute
shaka.hls.HlsParser
shaka.hls.ManifestTextParser
shaka.hls.Playlist
shaka.hls.Segment
shaka.hls.Tag
shaka.log
shaka.media.AdaptationSet
shaka.media.BufferingObserver
shaka.media.ClosedCaptionParser
shaka.media.ContentWorkarounds
shaka.media.DrmEngine
shaka.media.ExampleBasedCriteria
shaka.media.GapJumpingController
shaka.media.InitSegmentReference
shaka.media.LiveCatchUpController
shaka.media.ManifestParser
shaka.media.MediaSourceEngine
shaka.media.MediaSourcePlayhead
shaka.media.MetaSegmentIndex
shaka.media.PlayheadObserverManager
shaka.media.PlayRateController
shaka.media.PreferenceBasedCriteria
shaka.media.PresentationTimeline
shaka.media.QualityObserver
shaka.media.RegionObserver
shaka.media.RegionTimeline
shaka.media.SegmentIndex
shaka.media.SegmentIterator
shaka.media.SegmentReference
shaka.media.SrcEqualsPlayhead
shaka.media.StallDetector
shaka.media.StallDetector.MediaElementImplementation
shaka.media.StreamingEngine
shaka.media.TimeRangesUtils
shaka.media.Transmuxer
shaka.media.VideoWrapper
shaka.media.VideoWrapper.PlayheadMover
shaka.net.Backoff
shaka.net.DataUriPlugin
shaka.net.HttpFetchPlugin
shaka.net.HttpPluginUtils
shaka.net.HttpXHRPlugin
shaka.net.NetworkingEngine
shaka.net.NetworkingEngine.NumBytesRemainingClass
shaka.net.NetworkingEngine.PendingRequest
shaka.offline.DownloadInfo
shaka.offline.DownloadManager
shaka.offline.DownloadProgressEstimator
shaka.offline.indexeddb.BaseStorageCell
shaka.offline.indexeddb.DBConnection
shaka.offline.indexeddb.DBOperation
shaka.offline.indexeddb.EmeSessionStorageCell
shaka.offline.indexeddb.StorageMechanism
shaka.offline.indexeddb.V1StorageCell
shaka.offline.indexeddb.V2StorageCell
shaka.offline.indexeddb.V5StorageCell
shaka.offline.ManifestConverter
shaka.offline.OfflineManifestParser
shaka.offline.OfflineScheme
shaka.offline.OfflineUri
shaka.offline.SessionDeleter
shaka.offline.Storage
shaka.offline.StorageMuxer
shaka.offline.StoredContentUtils
shaka.offline.StreamBandwidthEstimator
shaka.Player
shaka.polyfill
shaka.polyfill.Aria
shaka.polyfill.EncryptionScheme
shaka.polyfill.Fullscreen
shaka.polyfill.MediaCapabilities
shaka.polyfill.MediaSource
shaka.polyfill.Orientation
shaka.polyfill.Orientation~shaka.polyfill.Orientation.FakeOrientation
shaka.polyfill.PatchedMediaKeysNop
shaka.polyfill.PatchedMediaKeysNop.MediaKeys
shaka.polyfill.PatchedMediaKeysNop.MediaKeySystemAccess
shaka.polyfill.PatchedMediaKeysWebkit
shaka.polyfill.PatchedMediaKeysWebkit.MediaKeys
shaka.polyfill.PatchedMediaKeysWebkit.MediaKeySession
shaka.polyfill.PatchedMediaKeysWebkit.MediaKeyStatusMap
shaka.polyfill.PatchedMediaKeysWebkit.MediaKeySystemAccess
shaka.polyfill.PiPWebkit
shaka.polyfill.RandomUUID
shaka.polyfill.StorageEstimate
shaka.polyfill.Symbol
shaka.polyfill.VideoPlaybackQuality
shaka.polyfill.VideoPlayPromise
shaka.polyfill.VTTCue
shaka.routing.Walker
shaka.text.Cue
shaka.text.CueRegion
shaka.text.LrcTextParser
shaka.text.Mp4TtmlParser
shaka.text.Mp4VttParser
shaka.text.SbvTextParser
shaka.text.SimpleTextDisplayer
shaka.text.SrtTextParser
shaka.text.SsaTextParser
shaka.text.TextEngine
shaka.text.TtmlTextParser
shaka.text.TtmlTextParser.RateInfo_
shaka.text.UITextDisplayer
shaka.text.VttTextParser
shaka.text.WebVttGenerator
shaka.ui.AdCounter
shaka.ui.AdPosition
shaka.ui.AirPlayButton
shaka.ui.AirPlayButton.Factory
shaka.ui.AudioLanguageSelection
shaka.ui.AudioLanguageSelection.Factory
shaka.ui.BigPlayButton
shaka.ui.CastButton
shaka.ui.CastButton.Factory
shaka.ui.ContextMenu
shaka.ui.Controls
shaka.ui.Element
shaka.ui.FastForwardButton
shaka.ui.FastForwardButton.Factory
shaka.ui.FullscreenButton
shaka.ui.FullscreenButton.Factory
shaka.ui.Localization
shaka.ui.LoopButton
shaka.ui.LoopButton.Factory
shaka.ui.MuteButton
shaka.ui.MuteButton.Factory
shaka.ui.OverflowMenu
shaka.ui.OverflowMenu.Factory
shaka.ui.Overlay
shaka.ui.PipButton
shaka.ui.PipButton.Factory
shaka.ui.PlaybackRateSelection
shaka.ui.PlaybackRateSelection.Factory
shaka.ui.PlayButton
shaka.ui.PresentationTimeTracker
shaka.ui.PresentationTimeTracker.Factory
shaka.ui.RangeElement
shaka.ui.ResolutionSelection
shaka.ui.ResolutionSelection.Factory
shaka.ui.RewindButton
shaka.ui.RewindButton.Factory
shaka.ui.SeekBar
shaka.ui.SeekBar.Factory
shaka.ui.SettingsMenu
shaka.ui.SkipAdButton
shaka.ui.SmallPlayButton
shaka.ui.SmallPlayButton.Factory
shaka.ui.Spacer
shaka.ui.Spacer.Factory
shaka.ui.StatisticsButton
shaka.ui.StatisticsButton.Factory
shaka.ui.TextSelection
shaka.ui.TextSelection.Factory
shaka.ui.VolumeBar
shaka.ui.VolumeBar.Factory
shaka.util.AbortableOperation
shaka.util.ArrayUtils
shaka.util.BufferUtils
shaka.util.CmcdManager
shaka.util.ConfigUtils
shaka.util.DataViewReader
shaka.util.DelayedTick
shaka.util.Destroyer
shaka.util.Dom
shaka.util.EbmlParser
shaka.util.Error
shaka.util.EventManager
shaka.util.EventManager.Binding_
shaka.util.FairPlayUtils
shaka.util.FakeEvent
shaka.util.FakeEventTarget
shaka.util.Functional
shaka.util.Iterables
shaka.util.LanguageUtils
shaka.util.Lazy
shaka.util.ManifestParserUtils
shaka.util.MapUtils
shaka.util.MimeUtils
shaka.util.Mp4Parser
shaka.util.MultiMap
shaka.util.Networking
shaka.util.OperationManager
shaka.util.PeriodCombiner
shaka.util.Platform
shaka.util.PlayerConfiguration
shaka.util.Pssh
shaka.util.PublicPromise
shaka.util.StateHistory
shaka.util.Stats
shaka.util.StreamUtils
shaka.util.StringUtils
shaka.util.SwitchHistory
shaka.util.TextParser
shaka.util.Timer
shaka.util.Uint8ArrayUtils
shaka.util.XmlUtils
shaka.util~shaka.util.EbmlElement
Interfaces
shaka.cea.ICaptionDecoder
shaka.cea.ICeaParser
shaka.extern.AbrManager
shaka.extern.Cue
shaka.extern.CueRegion
shaka.extern.EmeSessionStorageCell
shaka.extern.Error
shaka.extern.IAbortableOperation
shaka.extern.IAd
shaka.extern.IAdManager
shaka.extern.IUIElement
shaka.extern.IUIElement.Factory
shaka.extern.IUIRangeElement
shaka.extern.IUISeekBar
shaka.extern.IUISeekBar.Factory
shaka.extern.IUISettingsMenu
shaka.extern.ManifestParser
shaka.extern.StorageCell
shaka.extern.StorageMechanism
shaka.extern.TextDisplayer
shaka.extern.TextParser
shaka.media.AdaptationSetCriteria
shaka.media.IClosedCaptionParser
shaka.media.IPlayheadObserver
shaka.media.Playhead
shaka.media.StallDetector.Implementation
shaka.util.IDestroyable
shaka.util.IReleasable
Events
shaka.ads.AdManager.AdBufferingEvent
shaka.ads.AdManager.AdClickedEvent
shaka.ads.AdManager.AdClickEvent
shaka.ads.AdManager.AdClosedEvent
shaka.ads.AdManager.AdCompleteEvent
shaka.ads.AdManager.AdDurationChangedEvent
shaka.ads.AdManager.AdFirstQuartileEvent
shaka.ads.AdManager.AdImpressionEvent
shaka.ads.AdManager.AdInteractionEvent
shaka.ads.AdManager.AdLinearChangedEvent
shaka.ads.AdManager.AdLoadedEvent
shaka.ads.AdManager.AdMetadataEvent
shaka.ads.AdManager.AdMidpointEvent
shaka.ads.AdManager.AdMutedEvent
shaka.ads.AdManager.AdPausedEvent
shaka.ads.AdManager.AdProgressEvent
shaka.ads.AdManager.AdRecoverableErrorEvent
shaka.ads.AdManager.AdResumedEvent
shaka.ads.AdManager.ADS_LOADED
shaka.ads.AdManager.AdSkippedEvent
shaka.ads.AdManager.AdSkipStateChangedEvent
shaka.ads.AdManager.AdStartedEvent
shaka.ads.AdManager.AdStoppedEvent
shaka.ads.AdManager.AdThirdQuartileEvent
shaka.ads.AdManager.AdVolumeChangedEvent
shaka.ads.AdManager.AllAdsCompletedEvent
shaka.ads.AdManager#AdBreakReadyEvent
shaka.ads.AdManager#ImaAdManagerLoadedEvent
shaka.ads.AdManager#ImaStreamManagerLoadedEvent
shaka.cast.CastProxy.CastStatusChangedEvent
shaka.net.NetworkingEngine.RetryEvent
shaka.Player.AbrStatusChangedEvent
shaka.Player.AdaptationEvent
shaka.Player.BufferingEvent
shaka.Player.DownloadFailed
shaka.Player.DownloadHeadersReceived
shaka.Player.DrmSessionUpdateEvent
shaka.Player.EmsgEvent
shaka.Player.ErrorEvent
shaka.Player.ExpirationUpdatedEvent
shaka.Player.LoadedEvent
shaka.Player.LoadingEvent
shaka.Player.ManifestParsedEvent
shaka.Player.MediaQualityChangedEvent
shaka.Player.MetadataEvent
shaka.Player.RateChangeEvent
shaka.Player.SessionDataEvent
shaka.Player.StateChangeEvent
shaka.Player.StateIdleEvent
shaka.Player.StreamingEvent
shaka.Player.TextChangedEvent
shaka.Player.TextTrackVisibilityEvent
shaka.Player.TimelineRegionAddedEvent
shaka.Player.TimelineRegionEnterEvent
shaka.Player.TimelineRegionExitEvent
shaka.Player.TracksChangedEvent
shaka.Player.UnloadingEvent
shaka.Player.VariantChangedEvent
shaka.ui.Controls#CaptionSelectionUpdatedEvent
shaka.ui.Controls#CastStatusChangedEvent
shaka.ui.Controls#ErrorEvent
shaka.ui.Controls#LanguageSelectionUpdatedEvent
shaka.ui.Controls#ResolutionSelectionUpdatedEvent
shaka.ui.Controls#SubMenuOpenEvent
shaka.ui.Controls#TimeAndSeekRangeUpdatedEvent
shaka.ui.Controls#UIUpdatedEvent
shaka.ui.Localization.LocaleChangedEvent
shaka.ui.Localization.MissingLocalizationsEvent
shaka.ui.Localization.UnknownLocalesEvent